Inference of the Density model

for all years and all radars

Contents

---------- PART 1

Load data, filter, sort, clean an export daily and intra-night data

plotit=true;

STEP1 : Load data

cd('/Users/raphael/Library/CloudStorage/Box-Box/BMM-US/')
set(0, 'DefaultAxesBox', 'on');
addpath(genpath('functions'))

% Declare radar variable
name = {'KABR' 'KABX' 'KAKQ' 'KAMA' 'KAMX' 'KAPX' 'KARX' 'KATX' 'KBBX' 'KBGM' 'KBHX' 'KBIS' 'KBLX' 'KBMX' 'KBOX' 'KBRO' 'KBUF' 'KBYX' 'KCAE' 'KCBW' 'KCBX' 'KCCX' 'KCLE' 'KCLX' 'KCRP' 'KCXX' 'KCYS' 'KDAX' 'KDDC' 'KDFX' 'KDGX' 'KDIX' 'KDLH' 'KDMX' 'KDOX' 'KDTX' 'KDVN' 'KDYX' 'KEAX' 'KEMX' 'KENX' 'KEOX' 'KEPZ' 'KESX' 'KEVX' 'KEWX' 'KEYX' 'KFCX' 'KFDR' 'KFDX' 'KFFC' 'KFSD' 'KFSX' 'KFTG' 'KFWS' 'KGGW' 'KGJX' 'KGLD' 'KGRB' 'KGRK' 'KGRR' 'KGSP' 'KGWX' 'KGYX' 'KHDX' 'KHGX' 'KHNX' 'KHPX' 'KHTX' 'KICT' 'KICX' 'KILN' 'KILX' 'KIND' 'KINX' 'KIWA' 'KIWX' 'KJAN' 'KJAX' 'KJGX' 'KJKL' 'KLBB' 'KLCH' 'KLGX' 'KLIX' 'KLNX' 'KLOT' 'KLRX' 'KLSX' 'KLTX' 'KLVX' 'KLWX' 'KLZK' 'KMAF' 'KMAX' 'KMBX' 'KMHX' 'KMKX' 'KMLB' 'KMOB' 'KMPX' 'KMQT' 'KMRX' 'KMSX' 'KMTX' 'KMUX' 'KMVX' 'KMXX' 'KNKX' 'KNQA' 'KOAX' 'KOHX' 'KOKX' 'KOTX' 'KOUN' 'KPAH' 'KPBZ' 'KPDT' 'KPOE' 'KPUX' 'KRAX' 'KRGX' 'KRIW' 'KRLX' 'KRMX' 'KRTX' 'KSFX' 'KSGF' 'KSHV' 'KSJT' 'KSOX' 'KSRX' 'KTBW' 'KTFX' 'KTLH' 'KTLX' 'KTWX' 'KTYX' 'KUDX' 'KUEX' 'KVAX' 'KVBX' 'KVNX' 'KVTX' 'KVWX' 'KYUX'}';
lat = [45.45583	35.14972	36.98389	35.23333	25.61111	44.90722	43.82278	48.19444	39.49611	42.19972	40.49833	46.77083	45.85389	33.17222	41.95583	25.91611	42.94889	24.5975	33.94861	46.03944	43.49083	40.92306	41.41306	32.65556	27.78417	44.51111	41.15194	38.50111	37.76083	29.27278	32.28	39.94694	46.83694	41.73139	38.82556	42.69972	41.61167	32.53833	38.81028	31.89361	42.58639	31.46056	31.87306	35.70111	30.56444	29.70389	35.09778	37.02444	34.36222	34.63528	33.36361	43.58778	34.57444	39.78667	32.57306	48.20639	39.06222	39.36639	44.49833	30.72194	42.89389	34.88333	33.89667	43.89139	33.07639	29.47194	36.31417	36.73667	34.93056	37.65472	37.59083	39.42028	40.15056	39.7075	36.175	33.28917	41.35889	32.31778	30.48472	32.675	37.59083	33.65389	30.12528	47.11694	30.33667	41.95778	41.60472	40.73972	38.69889	33.98944	37.97528	38.97528	34.83667	31.94333	42.08111	48.3925	34.77611	42.96778	28.11333	30.67944	44.84889	46.53111	36.16861	47.04111	41.26278	37.155	47.52778	32.53667	32.91889	35.34472	41.32028	36.24722	40.86556	47.68028	35.23611	37.06833	40.53167	45.69056	31.15556	38.45944	35.66556	39.75528	43.06611	38.31111	43.46778	45.71472	43.10583	37.23528	32.45083	31.37139	33.81778	35.29056	27.70556	47.45972	30.3975	35.33306	38.99694	43.75583	44.125	40.32083	30.89028	34.83806	36.74083	34.41167	38.26028	32.49528]';
lon = [-98.41306	-106.82389	-77.00722	-101.70917	-80.41278	-84.71972	-91.19111	-122.49583	-121.63167	-75.98472	-124.29194	-100.76056	-108.60667	-86.77	-71.13694	-97.41889	-78.73667	-81.70306	-81.11833	-67.80667	-116.23556	-78.00361	-81.85972	-81.04194	-97.51111	-73.16694	-104.80611	-121.67778	-99.96861	-100.28056	-89.98444	-74.41083	-92.20972	-93.72278	-75.44	-83.47167	-90.58083	-99.25417	-94.26444	-110.63028	-74.06389	-85.45944	-106.69806	-114.89139	-85.92139	-98.02833	-117.56083	-80.27389	-98.97639	-103.63	-84.56583	-96.72944	-111.19778	-104.54583	-97.30306	-106.625	-108.21389	-101.70056	-88.11139	-97.38306	-85.54472	-82.22	-88.32889	-70.25667	-106.12278	-95.07917	-119.63222	-87.285	-86.08333	-97.44278	-112.86222	-83.82167	-89.33694	-86.28028	-95.56472	-111.67	-85.69972	-90.08	-81.70194	-83.35111	-83.31306	-101.81417	-93.21583	-124.10667	-89.82556	-100.57639	-88.08472	-116.80278	-90.68278	-78.42889	-85.94389	-77.47778	-92.26222	-102.18917	-122.71722	-100.865	-76.87611	-88.55056	-80.65417	-88.23972	-93.56556	-87.54833	-83.40167	-113.98611	-112.44778	-121.89833	-97.32556	-85.78972	-117.04194	-89.87333	-96.36667	-86.5625	-72.86389	-117.62667	-97.46222	-88.77194	-80.21833	-118.85278	-92.97583	-104.18139	-78.48972	-119.46222	-108.47722	-81.72306	-75.45806	-122.96556	-112.68611	-93.40056	-93.84139	-100.4925	-117.63583	-94.36167	-82.40167	-111.38528	-84.32889	-97.27778	-96.2325	-75.68	-102.82972	-98.44194	-83.00167	-120.39583	-98.12778	-119.17972	-87.72444	-114.65667]';
hei = [421.5384 1813.5600   77.7240 1128.3696   33.8328  475.7928  413.6136  195.6816   67.3608  519.0744  766.5720  534.9240 1128.3696  231.3432   70.7136   26.8224  240.7920   27.1272  105.1560  262.1280  966.5208  757.4280  262.1280   69.7992   43.2816  131.3688 1887.0168   43.8912  813.8160  364.2360  185.6232   70.1040  469.6968  333.7560   49.9872  370.6368  259.3848  481.8888  332.8416 1620.9264  589.4832  163.6776 1285.3416 1507.8456   67.3608  233.7816  875.3856  903.7320  400.8120 1431.6456  296.2656  455.3712 2289.9624 1709.6232  236.5248  726.6432 3077.8704 1132.3320  245.6688  183.7944  266.7000  325.5264  179.5272  144.4752 1301.1912   35.0520  103.6320  190.1952  566.6232  426.4152 3277.8192  356.6160  222.8088  270.3576  228.2952  434.6448  321.8688  121   48.7680  188.3664  445.3128 1029.3096   41.7576  107.8992   54.5592  948.5376  231.6480 2101.2912  220.0656   44.1960  253.8984  123.1392  197.8152  902.5128 2303.9832  484.6320   44.1960  311.5056   35.3568   88.0872  335.5848  464.5152  437.0832 2431.0848 2009.2416 1081.7352  330.0984  170.6880  320.6496  132.5880  384.6576  206.0448   60.6552  746.1504        420  154.2288  385.8768  481.2792  144.1704 1634.3376  140.8176 2558.4912 1716.3288  369.7224  492  526.6944 1383.1824  419.1000  117.9576  610.5144  946.4040  224.6376   37.1856 1159.4592   53.9496  389.2296  431.2920  597.1032  973.5312  626.9736  100.5840  412.6992  383.4384  855.2688  190.5000   72.8472]';
grd = [396, 1779, 30, 1091, 2, 441, 366, 130, 55, 469, 670, 502, 1097, 193, 21, 7, 211, 1, 64, 200, 914, 700, 228, 27, 13, 91, 1867, 8, 785, 341, 137, 45, 437, 287, 14, 319, 225, 456, 310, 1574, 548, 115, 1252, 1364, 34, 196, 835, 823, 384, 1417, 244, 440, 2255, 1671, 213, 692, 3035, 1116, 208, 161, 230, 274, 128, 91, 1285, 5, 71, 168, 521, 402, 3169, 306, 177, 239, 196, 418, 274, 87, 5, 140, 333, 987, 3, 30, 8, 899, 202, 2011, 180, 16, 188, 88, 169, 870, 2195, 456, 2, 266, 8, 63, 292, 427, 408, 2302, 1930, 1036, 297, 107, 242, 91, 351, 152, 15, 731, 359, 118, 334, 435, 106, 1585, 91, 2436, 1685, 293, 463, 426, 1347, 394, 77, 571, 853, 181, 9, 1097, 14, 358, 396, 548, 915, 598, 51, 365, 359, 792, 152, 40]';
radar = table(name,lat,lon,hei,grd,'VariableNames',{'name','lat','lon','height','dem'});

if plotit
    figure('position',[0 0 1600 900]);borders('states','color',[.2 .2 .2]*3);axis([-125 -68 23 50]); plot(radar.lon,radar.lat,'ok');
    for i_r=1:height(radar)
        text(radar.lon(i_r),radar.lat(i_r),[radar.name{i_r} ' (' num2str(i_r) ')'],'VerticalAlignment','top','HorizontalAlignment','center')
    end
end

% Time
g.time = (datetime('1-Jan-1995'):(1/24/4):datetime('31-Dec-2021 23:45:00'))';

% Group data per day
% Offset of 7/24 is used because sunrise sunset can occur on another day in
% the US
[g.day_id,g.day] = findgroups(dateshift(g.time-7/24,'start','day','nearest'));
g.day_id = int16(g.day_id);
g.time_doy = day(g.day(g.day_id),'dayofyear');
g.day_doy = day(g.day,'dayofyear');

% Define grid value
g.lon=single(-125:.25:-68);g.lat=single(23:.25:50);
[g.LAT,g.LON]=ndgrid(g.lat,g.lon);
bd = load('borderdata.mat');
g.mask_water=true(size(g.LAT));
g.mask_water(inpolygon(g.LAT,g.LON,bd.lat{209}, bd.lon{209}))=false;
g.nlm = sum(~g.mask_water(:));
g.nlat = numel(g.lat);
g.nlon = numel(g.lon);
g.dy = lldistkm([g.lat(1) g.lon(1)],[g.lat(2) g.lon(1)]);
g.dx = lldistkm([g.LAT(:,1) g.LON(:,1)],[g.LAT(:,1) g.LON(:,2)]);
g.area = repmat(g.dx*g.dy,1,g.nlon);

% Read vid
vid = readmatrix('data/vid.csv','NumHeaderLines',1,'TreatAsMissing' ,'NA');

% NNT
NNT = twilightNNT(g.time, radar.lon, radar.lat);

% Refine twilight based on NNT. NNT is computed with a zenith angle of 90°,
% but bird only depart/arrive around 90-96°. We define the threashold of
% NNT based on the average nightly profile. This profile is checked later
% with the intra-night componenet (vidti)
[Y,E] = discretize(NNT(:),500);
p = splitapply(@(x) mean(x,'omitnan'),vid(:),Y);
pq1 = splitapply(@(x) quantile(x,.1),vid(:),Y);
pq9 = splitapply(@(x) quantile(x,.9),vid(:),Y);

thr_nnt = [-.93 .89];

if plotit
    figure; hold on;
    plot(E(1:end-1)+diff(E(1:2)),p,'-r');
    plot(E(1:end-1)+diff(E(1:2)),pq1,'--r');
    plot(E(1:end-1)+diff(E(1:2)),pq9,'--r');
    xline(thr_nnt)
end

NNT(NNT<thr_nnt(1)|NNT>thr_nnt(2))=nan;

STEP 2 - cleaning rain

% Assess missing value

sum(~isnan(NNT(:)))
% 64M total number of possible datapoint (15min-145radars-night only)

sum(~isnan(vid(~isnan(NNT))))
% 59M datapoints available.
% concentrated on a few radar for long period (month-year), mainly 2000-2005

sum(vid(~isnan(NNT))==0)
% 9M data are exactly 0
% figure; plot(splitapply(@(x) sum(x==0,'all','omitnan'),vid,g.time_doy));

% Remove data equal to 0
% Some 0 data might be due to no bird at all (e.g. rain), so potentially this
% is quite wrong...
% But if I leave it, sometimes there are 0 during high bird density.
vid(vid==0)=nan;
% Another option is to spread the 0 value the same way we do in the next
% section
% vidL(isinf(vidL))=0;
% vidL(vidL==0) = randn(sum(vidL(:)==0),1)/2 + vidL(vidL==0);

% visualize the datacoverage
if plotit
    figure; imagesc(datenum(g.time),1:146,log10(vid)','alphadata',vid'~=0);
    datetick('x'); axis tight; xlabel('date'); ylabel('radar')
end
ans =

    62671438


ans =

    57774589


ans =

     9229401

Remove day data

vid(isnan(NNT))=nan;

Remove rain from list

rainList = readtable('data/rain_event_list.xlsx');
for i_rl=1:height(rainList)
    vid(g.time>=rainList.s(i_rl) & g.time<=rainList.e(i_rl), strcmp(rainList.r{i_rl},radar.name))=0;
end

Remove outliar with Grubb's day-of-year for high value

% Approx power transformation to seperate high and low value better.
exponant = 0.18;
vidOutliar = vid.^exponant;
% only consider data after 2012 to get best fit on the threadshold
vidOutliar(g.time<datetime('2012-01-01'),:)=nan;
% vidOutliar(vid<10)=nan;

% perform this opperation 2-3 times to remove outliar in estimation of
% threahsold

% define the level of confidence.
alpha=.1;

for i=1:3
    % first, compute the mean, variance and sample size per day of year
    vidL_doy_m = splitapply(@(x) mean(x(:),'omitnan'),vidOutliar,g.time_doy);
    vidL_doy_std = splitapply(@(x) std(x(:),'omitnan'),vidOutliar,g.time_doy);
    % vidL_doy_q = splitapply(@(x) quantile(x(:),[.023 .16 .5 .84 .977 .999]),vidL,g.time_doy);
    vidL_doy_n = splitapply(@(x) sum(~isnan(x(:))),vidOutliar,g.time_doy);

    % compute the corresponding threashold per day of year and alpha
    tval = tinv(alpha./vidL_doy_n/2,repmat(vidL_doy_n-2,1,numel(alpha))).^2;
    G = (vidL_doy_n-1)./sqrt(vidL_doy_n) .* sqrt(tval./(vidL_doy_n-2+tval));
    thr = abs(G.*vidL_doy_std+vidL_doy_m);

    % force value in winter to zero
    % thr = thr .* [.50:.008:1 ones(1,366-44-63) 1:-.008:.65]';

    % We smooth these threahsold with a moving average (cyclical)
    tmp = 10;
    thr_smooth = movmean([thr(end-tmp:end) ; thr ; thr(1:tmp)],tmp);
    thr_smooth = thr_smooth((tmp+2):end-tmp,:);

    vidOutliar(thr_smooth(g.time_doy)<vidOutliar)=0;
end

if plotit
    figure; hold on;
    plot(g.time_doy,vid.^exponant,'.k')
    plot(vidL_doy_m,'-r')
    plot(vidL_doy_m+vidL_doy_std,'--r')
    plot(thr_smooth,'g')
    axis tight; xlabel('Day of year'); ylabel('Transformed density')
    yline([10 1165].^exponant,'-b')
end

% Apply the correction: apply 0 as value are considered to be less than the
% threshold (rain or other)
vid(thr_smooth(g.time_doy)<vid.^exponant)=nan;

Moving median outliar

use an exponant more lineant to high value.

exponant2=.13;
vidOutliar0 = vid.^exponant2;
vidOutliar0(vidOutliar0==0)=nan;

vidL_doy_m = splitapply(@(x) mean(x(:),'omitnan'),vidOutliar0,g.time_doy);
vidL_doy_std = splitapply(@(x) std(x(:),'omitnan'),vidOutliar0,g.time_doy);

% normalize  based on day of year
tp = (vidOutliar0 - vidL_doy_m(g.time_doy)) ./ vidL_doy_std(g.time_doy);
% figure; histogram(tp)

% moving median of 12 hours (~1 night)
tpo=tp;
id_rm=tp>Inf;
for i=1:3
    tpom = movmedian(tpo,12*4+1,'omitnan');
    tpom(isnan(tpo))=nan;
    id_rm = id_rm | abs(tpo-tpom)>-1/(sqrt(2)*erfcinv(3/2));
    tpo(id_rm)=nan;
end

tprm = tp;
tprm(~id_rm)=nan;

if plotit
    figure; hold on;
    i_r=50;
    plot(g.time,tp(:,i_r));
    plot(g.time,tpom(:,i_r));
    plot(g.time,(10^exponant2 - vidL_doy_m(g.time_doy)) ./ vidL_doy_std(g.time_doy),'-b')
    plot(g.time,tprm(:,i_r),'xr');
end

% Outiliar from the median should be smoothed from values arround.
vid(id_rm)=nan;

Remove intra-night outliar

if false
    % Remove data for entire night if not enought datapoint
    vidT_d_nb0 = splitapply(@(x) sum(~isnan(x)),vid,g.day_id);

    % plot
    if plotit
        figure; histogram(vidT_d_nb0);
        xlabel('Number of datapoint per night with valid value (i.e. not nan)')
    end

    % Delete night with less than ... datapoint (.. x 15 min)
    tmp = vidT_d_nb0<=4*3;
    vid(tmp(g.day_id,:))=nan;


    vidOutliar0 = vid.^exponant2;
    vidOutliar0(vidOutliar0==0)=nan;
    tp = (vidOutliar0 - vidL_doy_m(g.time_doy)) ./ vidL_doy_std(g.time_doy);

    % compute daily and intra-night
    vidTd = splitapply(@(x) mean(x,'omitnan'),tp,g.day_id);
    vidTi = tp-vidTd(g.day_id,:);

    % figure; plot(g.time_doy,vidTi,'.k')

    % Filter intra-night datapoint outside
    n = sum(~isnan(vidTi(:))&vidTi(:)~=0);
    alpha=.05;
    tval = tinv(alpha./n./2,n-2).^2;
    G = (n-1)/sqrt(n) * sqrt(tval./(n-2+tval));
    thr = abs(G*std(vidTi(:),'omitnan')+mean(vidTi(:),'omitnan'));
    % figure; hold on; histogram(vidTi); xline(thr)

    id_rm=abs(vidTi)>1;
    cond=true;
    while cond
        id_rm = id_rm| (abs(vidTi)>thr);

        % Apply
        tp(id_rm)=nan;
        vidTd = splitapply(@(x) mean(x,'omitnan'),tp,g.day_id);
        vidTi = tp-vidTd(g.day_id,:);
        max(abs(vidTi(:)))
        if max(abs(vidTi(:)))<=thr
            cond=false;
        end
    end

    % check histogram
    figure; tiledlayout('flow','TileSpacing','tight','Padding','tight');
    nexttile; histogram(vidTd); title('daily'); axis tight;
    nexttile; histogram(vidTi); title('nightly'); axis tight;

    vidT_d_nb0 = splitapply(@(x) sum(~isnan(x)),tp,g.day_id);
    figure; histogram(vidT_d_nb0)
    tmp = vidT_d_nb0<=4*3;
    vid(tmp(g.day_id,:))=nan;

    % Apply
    vid(id_rm) = nan;
end

Check the max value of density

if false
    checkValue = vid; %vidOutliar./thr_smooth(g.time_doy,2); % vid
    % checkValue(g.time_doy<70 | g.time_doy>325,:)=nan;
    [a,id]=sort(checkValue(:));
    id=flipud(id(~isnan(a)));
    tmp =squareform(pdist(id(1:1000)))<4*24*2;
    tmp(eye(height(tmp))==1)=false;
    id =id(~any(triu(tmp)));
    [id_t,id_r] = ind2sub(size(vid),id);
    vid(id_t(1),id_r(1))
    m=400;

    % u=206 vid 1165 bird/km^2
    % u=103
    for u=10:1000
        tmp =minutes(g.time(id_t(u))-dateshift(g.time(id_t(u)),'start','year'))/15;
        txt=(['i_r=' num2str(id_r(u)) ';i_y=' num2str(year(g.time(id_t(u)))-1995+1)...
            ';filename <- paste0("../benjamin/", radar.list[i_r], year.list[i_y] ,".rds")'...
            ';filename;vpts <- readRDS(filename);'...
            ' sd_vvp_threshold(vpts) <- 1;'...
            'vpts.reg <- regularize_vpts(vpts,date_min=as.POSIXct(paste0(year.list[i_y],"-01-01"), tz="UTC"),date_max=as.POSIXct(paste0(year.list[i_y],"-12-31 23:45"), tz="UTC"),interval = 15,fill = 7.5,units="mins");'...
            'vpts.reg.f = filter_dbzh(vpts.reg, threshold=500, height=2000, agl_max=Inf, drop=F, quantity="dens");'...
            'vpits <-integrate_profile(vpts.reg.f, alt_min="antenna"); '...
            'u=' num2str(tmp) ';'...
            'par(mfrow=c(4,1), mar = c(2, 2, 0, 0));span = u+(-m:m);plot(vpts.reg[span]);plot(vpts.reg[span],quantity = "DBZH");plot(vpts.reg.f[span]);plot(vpits$datetime[span],vpits$vid[span],ylab="dens integrated",xaxs="i")']);
        clipboard('copy',txt)
        radar.name(id_r(u))
        g.time(id_t(u))

        %tmp_vid = vid(id_t(u)+(-m:m),id_r(u));
        % tmp_vid(isnan(tmp_vid))=0;


        answer = inputdlg({'Start date:','End date:','comment'},'Input',[1 35],{datestr(g.time(id_t(u))),datestr(g.time(id_t(u))),''});
        if ~isempty(answer)
            if answer{3}=="keyboard"
                keyboard
            end
            rainList=[rainList;{radar.name(id_r(u)) datetime(answer{1}) datetime(answer{2}) answer{3}}];
            if answer{3}=="save"
                writetable(rainList,'data/rain_event_list.xlsx')
            end
        end

    end

    writetable(rainList,'data/rain_event_list.xlsx')

end

STEP 3: fit a truncated distribution

% clearning process so far:
% day -> nan
% rain -> 0 and other manual removed
% outliar day-of-year -> 0 (rain or other non-bird echos
% outliar within the night -> nan (not sure what they are, so nan is more appropriate)

truncated threashold Below this threashodl, nothing matters...

trans.thr = 10;

% thus zero are any value below the threashold
% mainly rain and over low value in the winter. simplify a lot the rest.
% vid(vid==0)=nan;


% threshold as percent of the dataset
trans.thr_percent = 1-mean(vid(~isnan(vid))>=trans.thr);
trans.thr_T = norminv(trans.thr_percent);

X = vid(vid>=trans.thr);

% Fitting gaussian tail
trans.ms = fminsearch( @(x) fminfitgaustrunc(X,trans,x),[0 3]);
[~,trans.lambda] = fminfitgaustrunc(X,trans,trans.ms);
trans.f = @(X) ((X.^trans.lambda-1)/trans.lambda - trans.ms(1)) / trans.ms(2);
trans.f_inv = @(X) real((( X .* trans.ms(2) + trans.ms(1) ) .*  trans.lambda + 1 ) .^(1/trans.lambda));

% Create truncated variable
vidT = ((vid.^trans.lambda-1)/trans.lambda - trans.ms(1)) / trans.ms(2);
vidT(vid<trans.thr)=nan;

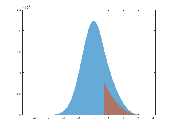
if plotit
    figure; hold on;
    ed = -2:.1:3;
    histogram(((vid.^trans.lambda-1)/trans.lambda - trans.ms(1)) / trans.ms(2),ed)
    histogram(vidT,ed)
    xline(trans.thr_T,'linewidth',2)
    plot(ed,normpdf(ed)*6000000,'linewidth',2)
end

STEP 3: Simulate the truncated value

% sample value on the left side of the truncated gaussian
X=normrnd(0,.8,sum(vid<trans.thr,'all','omitnan'),1);

% Enforce that all the value are below the threshold
cond=true;
while (cond)
    X(X>trans.thr_T) = normrnd(0,.8,sum(X>trans.thr_T),1);
    if (sum(X>trans.thr_T)==0)
        cond=false;
    end
end
% figure; histogram(X)


% % Option 1: fill by distance
%
% % sort the turncated value
% Ddist = squareform(pdist([radar.lat radar.lon],@lldistkm));
% % coefficient space-time 100 km -> 1 days ~ 1 km = 15minutes
% Ddist = Ddist * 1/100 * 1/days(diff(g.time(1:2)));
% Ddist = Ddist.^2;
%
% % construct the matrix of distance to closest point for each radar
% % seperatly
% Dtime=nan(size(vidT0));
% for i_r=1:height(radar)
%     Dtime(:,i_r) = bwdist(vidT0(:,i_r)>0);
% end
% Dtime=Dtime.^2;
%
% % find the closest distance
% Ddt=nan(size(vidT0));
% for i_r=1:height(radar)
%     Ddt(:,i_r)=min(sqrt(Dtime + Ddist(i_r,:)),[],2);
% end
% %figure; plot(Ddt(:,1))
%
% % Sort by distance
% [~,id_s]=sort(Ddt(vidT0==0));



% Option 2: based on original valuevalue
% But we need to interpolate value of zero with nearby value because zero
% is not good for the transformation.
vidinterp = (vid.^trans.lambda-1) / trans.lambda;
vidinterp(vid==0)=nan;
% set all value at the max possible below threashold
vidinterp(vid>=trans.thr) = (trans.thr.^trans.lambda-1) / trans.lambda;
% only interpolate vid==0
vidinterpout = fillmissing(vidinterp,'linear','MissingLocations',vid==0);

% check taht no value are above threadhosl
assert(~all(vidinterpout(:)>trans.thr),'all value need to be below threshold')

if plotit
    figure; hold on;
    plot(vidinterpout(:,1),'.r')
    plot(vidinterp(:,1),'.k')
end

% get the sorted index
[~,id_s]=sort(vidinterpout(vid<trans.thr),'descend');


% assign the value to the left side
X = sort(X,'descend');
tmp = nan(size(X));
tmp(id_s) = X;
vidTS=vidT;
vidTS(vid<trans.thr)=tmp;
% vidT2(isnan(vidT))=nan;

if plotit
    i_r =10;
    figure; hold on;
    plot(g.time, vidTS(:,i_r),'r')
    plot(g.time, vidT(:,i_r),'k')

    figure; hold on;
    histogram(vidTS,'EdgeAlpha',0)
    histogram(vidT,'EdgeAlpha',0)
end

Distribution and transformation

% Threashold all value below 10 bird/km as no bird migrating trans.thr = 10; %svid =sort(vid(:)); %plot(svid,cumsum(svid)); vidth=vid-trans.thr; vidth(vidth<=0)=nan; % Indicator vidI = double(vid>trans.thr); vidI(isnan(vid))=nan;

% Transofrm with boxcox % [vidthT,lambda] = boxcox(vidth(:)); lambda = .1; vidT = (vidth.^lambda-1)/lambda;

% Illustration figure; subplot(2,1,1);histogram(vidth(:)); title('Histogram of threasholed density)'); axis tight subplot(2,1,2);histfit(vidT(:)); title('Histogram of de-clutered (density)'); axis tight

if plotit
    figure;tiledlayout('flow','TileSpacing','tight','Padding','tight')
    for i_doy=1:14:366
        nexttile; hold on;
        histogram(vidTS(g.time_doy>i_doy&g.time_doy<(i_doy+7),:),-5:.1:15);
        xlim([-5 5]); title(datestr(g.day(i_doy),'dd-mmm'))
    end
end

Save

save only a boolen of value above threashold.

vidTS_id = vidTS>trans.thr_T;

save('data/density/inference-trans.mat','radar','g','trans','vidTS','vidTS_id','thr_nnt')

PART 2: Curve and seperation daily and intra-night

Intra night scale Trend

load('data/density/inference-trans.mat')

% by construction
vidT = vidTS;
vidT(~vidTS_id)=nan;

% recompute (rather than store it)
NNT = twilightNNT(g.time, radar.lon, radar.lat);
NNT(NNT<thr_nnt(1)|NNT>thr_nnt(2))=nan;

Fit a curve template to compute nightly average

% compute the daily average
vidTd = splitapply(@(x) mean(x,'omitnan'),vidTS,g.day_id);
vidTi = vidT-vidTd(g.day_id,:);

if plotit
    figure;
    subplot(1,2,1);histogram(vidTd(:)); xlabel('Histogram of daily scale'); axis tight;
    subplot(1,2,2);histogram(vidTi(:)); xlabel('Histogram of intra-night scale'); axis tight;
end

Space-time pattern of the curve

Too complex to account for the spatial variation.

dx=.1;
axis_nnt = -.9:dx:.9;

lim = [-125 -68 23 50];
id_spau = sum([g.time_doy>90 g.time_doy>150  g.time_doy>220 g.time_doy>270],2);
id_spau(id_spau==0)=4;
m=.05;
axes_f = @(lon,lat) [((lon+125)/(125-68))-m/2 ((lat-23)/(50-23))-m/2 m m];

if plotit
    figure('position',[0 0 1600 900]); ha=tight_subplot(1,1,0,0,0);
    borders('states','-k','linewidth',2); axis([-125 -68 23 50])

    for i_r=1:height(radar)
        ax=axes('Position', axes_f(radar.lon(i_r), radar.lat(i_r) )); box on; hold on;
        for i_s=1:4
            Y = discretize(NNT(id_spau==i_s,i_r),[axis_nnt(1)-dx/2 axis_nnt+dx/2]);
            res = splitapply(@(x) mean(x,'omitnan'),vidTi(id_spau==i_s,i_r),findgroups(Y));
            plot(ax,axis_nnt,res)
        end
        plot([-1 1],[0 0],'--k')
        ax.YTick=''; ax.XTick='';ylim([-.5 .5])
        % ax.Color='none';
    end
    legend('Spring','Summer','Autumn','Winter','Position',[0.05 0.05 0.3 .1])
end

Curve as day of year

itrend.dnnt=.05;
itrend.axis_nnt = -1:itrend.dnnt:1;

dm=14;
m=1:dm:366;

empIntraNNT=nan(numel(itrend.axis_nnt),numel(m));
empIntraNNTSTD=nan(numel(itrend.axis_nnt),numel(m));
for i_m=1:numel(m)
    idm = mod(g.time_doy-m(i_m),366-dm) <= dm & mod(g.time_doy-m(i_m),366-dm) <= dm;

    Y = discretize(NNT(idm,:),[itrend.axis_nnt(1)-itrend.dnnt/2 itrend.axis_nnt+itrend.dnnt/2]);

    id = unique(reshape(Y,1,[])); id =sort(id(~isnan(id)));
    empIntraNNT(id,i_m) = splitapply(@(x) mean(x,'omitnan'),reshape(vidTi(idm,:),1,[]),findgroups(reshape(Y,1,[])));
    empIntraNNTSTD(id,i_m) = splitapply(@(x) std(x,'omitnan'),reshape(vidTi(idm,:),1,[]),findgroups(reshape(Y,1,[])));
end

tmp=fillmissing(movmean(empIntraNNT,3,'omitnan')','nearest',2);
itrend.nnt_m = interp1(m,tmp,1:366);
tmp=fillmissing(movmean(empIntraNNTSTD,3,'omitnan')','nearest',2);
itrend.nnt_std = interp1(m,tmp,1:366);
% itrend.nnt_std(itrend.nnt_std<0.15)=0.15;

if plotit
    figure('position',[0 0 1400 900]);
    subplot(1,2,1);
    surf(itrend.axis_nnt,1:366,itrend.nnt_m,'EdgeColor','none');
    xlabel('NNT'); ylabel('Day of year')
    subplot(1,2,2);
    surf(itrend.axis_nnt,1:366,itrend.nnt_std ,'EdgeColor','none');
    xlabel('NNT'); ylabel('Day of year')
end

Computing the daily curve amplitude and residual

% find index in NNT DOY
id_nnt = round(NNT/itrend.dnnt)+1/itrend.dnnt+1;
id_nnt_doy = sub2ind(size(itrend.nnt_m), repmat(g.time_doy,1,height(radar)), id_nnt);

% compute the curve
itrend_nnt_m_vidti = nan(size(vidTi));
itrend_nnt_m_vidti(~isnan(id_nnt_doy)) = itrend.nnt_m(id_nnt_doy(~isnan(id_nnt_doy)));

%compute the curve std
itrend_nnt_std_vidti = nan(size(vidTi));
itrend_nnt_std_vidti(~isnan(id_nnt_doy)) = itrend.nnt_std(id_nnt_doy(~isnan(id_nnt_doy)));

%remove the curve on the data (without applying the std)
vidTSdc = vidTS - itrend_nnt_m_vidti;

% compute the daily
vidTSd = splitapply(@(x) mean(x,'omitnan'),vidTSdc,g.day_id);
% and the intra, but with applying the std correction
vidTSi = (vidTSdc-vidTSd(g.day_id,:)) ./ itrend_nnt_std_vidti;

if plotit
    figure;
    subplot(2,1,1); histogram(vidTSd)
    subplot(2,1,2); histogram(vidTSi)

    %figure; plot(NNT(:),vidTSi(:),'.k')

    %figure; plot(g.time,vidTSi(:,1))
    %figure; plot(g.day,vidTSd(:,1))
end

Save

save('data/density/inference-daily-intra.mat','vidTSi','vidTSd','itrend')

---------- PART 3

Daily value

% load data
load('data/density/inference-trans.mat','g','radar','vidTS_id')
load('data/density/inference-daily-intra.mat','vidTSd')

v1=vidTSd;

Step 1: yearly trend

if plotit
    % Multi-year pattern: small: ingore
    y = year(g.day); y(y==2022)=2021;
    figure('position',[0 0 1000 400]);  hold on
    h1=scatter(y,v1,'.k');
    h2=plot(1995:2021,splitapply(@(x) mean(x,'all','omitnan'),v1,y-1994),'or');
    tmp1=repmat(y,size(v1,2),1); tmp1(isnan(v1(:)))=[];
    tmp2=v1(~isnan(v1(:)));
    p1=polyfit(tmp1,tmp2,4);
    h3=plot(1995:2021,polyval(p1,1995:2021),'-r','linewidth',2);
    xlabel('year'); ylabel('Normalized density'); legend([h1(1) h2(1) h3],'Daily average per radar','Yearly average','polyfit')
end

tmp = splitapply(@(x) mean(x,'all','omitnan'),v1,g.day_doy);
daytrend.m_doy = smooth(tmp,14);
daytrend.m_doy(daytrend.m_doy<min(tmp)| isnan(daytrend.m_doy))=min(tmp);

if plotit
    figure('position',[0 0 1000 400]);  hold on
    h1=scatter(g.day_doy,v1,'.k');
    h2=plot(1:366,splitapply(@(x) mean(x,'all','omitnan'),v1,g.day_doy),'-r');
    plot(1:366,daytrend.m_doy,'-r','linewidth',2)
    xlabel('Day of the year'); ylabel('Normalized density'); legend('Daily average per radar','Daily average','polyfit')
    axis tight;

    % Radar per radar: There is a small offset of peak migration along the North/South gradient. But not significant enough to be used here.
    figure('position',[0 0 1000 400]); hold on;
    tmp =splitapply(@(x) mean(x,'all','omitnan'),v1,g.day_doy);
    col_i=1+round((radar.lat-min(radar.lat)) / (max(radar.lat)-min(radar.lat))*255);
    col=parula;
    for i_r=1:height(radar)
        plot(1:366,splitapply(@(x) mean(x,'all','omitnan'),v1(:,i_r),g.day_doy)-tmp,'.','color',col(col_i(i_r),:))
    end
    axis tight; xlabel('Day of the year'); ylabel('residual (normalized density - daily average)'); c=colorbar; c.Label.String='Lattitude';
end

% Remove the trend
v2 =  v1 - daytrend.m_doy(g.day_doy);

Step 2: Remove altitudinal trend

% DEM
load('data/DEM/dem'); dem=double(dem);
dem(dem==-9999)=-2;

% figure('position',[0 0 1200 675]);
% tiledlayout(2,2,'TileSpacing','tight','Padding','tight')
% nexttile;
% imagesc(dem_lon,dem_lat,dem)
% axis equal; axis([-125 -68 23 50]); demcmap([-1 3000]);
% borders('states','k'); set(gca,'ydir','normal');title('no smoothing')
% nexttile;
% imagesc(dem_lon,dem_lat,imgaussfilt(dem,[100 100]))
% axis equal; axis([-125 -68 23 50]); demcmap([-1 3000]);
% borders('states','k'); set(gca,'ydir','normal');title('100x100')
% nexttile;
% imagesc(dem_lon,dem_lat,imgaussfilt(dem,[100 10]))
% axis equal; axis([-125 -68 23 50]); demcmap([-1 3000]);
% borders('states','k'); set(gca,'ydir','normal'); title('100x10')
% nexttile;
% imagesc(dem_lon,dem_lat,imgaussfilt(dem,[100 1]))
% axis equal; axis([-125 -68 23 50]); demcmap([-1 3000]);
% borders('states','k'); set(gca,'ydir','normal');title('100x1')

demsm = imgaussfilt(dem,[100 100]);
demsmf=griddedInterpolant({dem_lat,dem_lon},demsm);
radar.demsm=demsmf([radar.lat,radar.lon]);
daytrend.g_dem=demsmf({g.lat,g.lon});

w = sum(~isnan(v2))';
daytrend.f_heightdem = fit(radar.height-radar.demsm,mean(v2,'omitnan')','poly1','weights',w);

mean_vidtd_hm = mean(v2,'omitnan')' - daytrend.f_heightdem(radar.height-radar.demsm);

daytrend.f_dem=fit(radar.demsm,mean_vidtd_hm,'poly1','weights',w);
mean_vidtd_hm2 = mean_vidtd_hm - daytrend.f_dem(radar.demsm);

if plotit
    figure('position',[0 0 1200 1200]);
    tiledlayout(3,2,'TileSpacing','tight','Padding','tight')
    nexttile; hold on; imagesc(dem_lon,dem_lat,dem)
    scatter(radar.lon,radar.lat,w/50,radar.height,'filled','MarkerEdgeColor','k'); colorbar;
    axis equal; axis([-125 -68 23 50])
    demcmap([-1 3000]);
    borders('states','k'); title('DEM and radar height')

    ax=nexttile; hold on; borders('states','k');
    scatter(radar.lon,radar.lat,w/50,mean(v2,'omitnan'),'o','filled')
    axis equal; axis([-125 -68 23 50]); colormap(ax,'parula');colorbar; % caxis([-1.1 1.1])
    title('Original Residual')

    ax=nexttile; hold on;
    scatter(radar.height-radar.demsm,mean(v2,'omitnan'),w/50,radar.lat,'o','filled'); lsline;
    xlabel('radar height - DEM smoothed'); ylabel('Normalized density'); c=colorbar;c.Label.String='Latitude'; colormap(ax,flipud(parula));

    ax=nexttile; hold on;borders('states','k');
    scatter(radar.lon,radar.lat,w/50,mean_vidtd_hm,'o','filled')
    axis equal; axis([-125 -68 23 50]); colormap(ax,'parula');colorbar; caxis([-1.1 1.1])
    title('Residual accounting for height-dem')

    ax=nexttile; hold on;
    scatter(radar.demsm,mean_vidtd_hm,w/50,radar.lat,'o','filled'); lsline;
    xlabel('DEM smoothed'); ylabel('Normalized density'); c=colorbar;c.Label.String='Latitude'; colormap(ax,flipud(parula));

    ax=nexttile; hold on;borders('states','k');
    scatter(radar.lon,radar.lat,w/50,mean_vidtd_hm2,'o','filled')
    axis equal; axis([-125 -68 23 50]); colormap(ax,'parula');colorbar; caxis([-1.1 1.1])
    title('Residual accounting for dem')

    figure('position',[0 0 675 675]); subplot(2,1,1); hold on
    imagesc(dem_lon(1:3:end),dem_lat(1:3:end),reshape(daytrend.f_dem(demsm(1:3:end,1:3:end)),size(demsm(1:3:end,1:3:end),1),[]));borders('states','k');
    scatter(radar.lon,radar.lat,w/50,mean_vidtd_hm,'filled','MarkerEdgeColor','k'); colorbar;
    axis equal; axis([-125 -68 23 50]); caxis([-.6 .6]); set(gca,'ydir','normal'); title('Effect of Smoothed DEM')
    subplot(2,1,2); hold on; borders('states','k');
    scatter(radar.lon,radar.lat,w/50,mean_vidtd_hm2,'filled','MarkerEdgeColor','k'); colorbar;
    axis equal; axis([-125 -68 23 50])
    set(gca,'ydir','normal'); title('Residual after accounting for DEM'); caxis([-.6 .6])
end

% remove altitude trend
v3 = v2 - daytrend.f_heightdem(radar.height-radar.demsm)' - daytrend.f_dem(radar.demsm)';

Step 3: Remove yealy spatial trend: NOT USED

% Year-to-year fluctuation: none or little
year_mean=splitapply(@nanmean,v3(1:end-1,:),(year(g.day(1:end-1))-1994));

if plotit
    figure('position',[0 0 1200 675]);
    ha = tight_subplot(5,5,[.03 .01],[.01 .03],.01);
    for i=1:25
        axes(ha(i)); hold on; title(1995+i)
        borders('states','k');
        scatter(radar.lon,radar.lat,100,year_mean(i,:)-nanmean(v3),'o','filled')
        axis equal; axis([-125 -68 23 50]); caxis([-.5 .5])
    end

    % figure; plot(year_mean);
    % figure; hold on; plot(year_mean','.k'); plot(nanstd(year_mean),'.r','markersize',25)
    % figure; boxplot(year_mean)
end

Step 4: Remove Spatio-temporal trend

% Make group per time of dm days
dm=14;
daytrend.sf_m=1:dm:366;
daytrend_sf_mean_R =nan(height(radar),numel(daytrend.sf_m));
daytrend_sf_mean_LL=nan(size(g.LAT,1),size(g.LAT,2),numel(daytrend.sf_m));
for i_m=1:numel(daytrend.sf_m)
    idm = mod(g.day_doy-daytrend.sf_m(i_m),366-dm) <= dm & mod(g.day_doy-daytrend.sf_m(i_m),366-dm) <= dm;

    tmp = mean(v3(idm,:),'omitnan')';
    w = sum(~isnan(v3(idm,:)))';
    if sum(~isnan(tmp))<=5
        daytrend.sf_mean{i_m} =[];
        daytrend_sf_mean_LL(:,:,i_m)=0;
        daytrend_sf_mean_R(:,i_m) = tmp;
    else
        daytrend.sf_mean{i_m} = fit([radar.lon(~isnan(tmp)),radar.lat(~isnan(tmp))],tmp(~isnan(tmp)), 'lowess','weights',w(~isnan(tmp))); % cubicinterp  smoothingspline lowess
        daytrend_sf_mean_LL(:,:,i_m) = reshape(daytrend.sf_mean{i_m}([g.LON(:) g.LAT(:)]),size(g.LAT));
        daytrend_sf_mean_R(:,i_m) = daytrend.sf_mean{i_m}([radar.lon(:) radar.lat(:)]);
    end
end

if plotit
    figure('position',[0 0 675 675]);
    tiledlayout('flow','TileSpacing','tight','Padding','tight')
    for i_m=1:numel(daytrend.sf_m)
        nexttile; hold on;
        imagesc(g.lon,g.lat,daytrend_sf_mean_LL(:,:,i_m),'alphadata',~g.mask_water)
        borders('states','k');
        idm = mod(g.day_doy-daytrend.sf_m(i_m),366-dm) <= dm & mod(g.day_doy-daytrend.sf_m(i_m),366-dm) <= dm;
        tmp = mean(v3(idm,:),'omitnan')';
        w = sum(~isnan(v3(idm,:)))';
        scatter(radar.lon(~isnan(tmp)),radar.lat(~isnan(tmp)),w(~isnan(tmp))/6,tmp(~isnan(tmp)),'o','filled','MarkerEdgeColor','k')
        axis equal; axis([-125 -68 23 50]); xticklabels(''); yticklabels(''); caxis([-1 1]);
        title(datestr(g.day(daytrend.sf_m(i_m)),'dd-mmm'))
    end
end

daytrend_sf_mean_Rfull = interp1((daytrend.sf_m(1)-5*dm):dm:(daytrend.sf_m(end)+5*dm),daytrend_sf_mean_R(:,[(end-4):end 1:end 1:5])',1:366,'spline');

% remove spatial pattern
v4 = v3 - daytrend_sf_mean_Rfull(g.day_doy,:);

if plotit
    % Check residual per month
    figure('position',[0 0 675 675]);
    tiledlayout('flow','TileSpacing','tight','Padding','tight')
    for i_m=1:numel(daytrend.sf_m)
        nexttile; hold on;
        borders('states','k');
        idm = mod(g.day_doy-daytrend.sf_m(i_m),366-dm) <= dm & mod(g.day_doy-daytrend.sf_m(i_m),366-dm) <= dm;
        tmp = mean(v4(idm,:),'omitnan')';
        scatter(radar.lon(~isnan(tmp)),radar.lat(~isnan(tmp)),100,tmp(~isnan(tmp)),'o','filled','MarkerEdgeColor','k')
        axis equal; axis([-125 -68 23 50]); xticklabels(''); yticklabels(''); caxis([-1 1]);
        title(datestr(g.day(daytrend.sf_m(i_m)),'dd-mmm'))
    end
end

Step 5: yearly trend in std

% t_g.day_doyt_fit = repmat(g.day_doy,size(v4,2),1);
% t_vidtddt_fit = [v4(:);v4(t_g.day_doyt_fit<50);v4(t_g.day_doyt_fit>300)].^2;
% t_g.day_doyt_fit = [t_g.day_doyt_fit; t_g.day_doyt_fit(t_g.day_doyt_fit<50)+366 ; t_g.day_doyt_fit(t_g.day_doyt_fit>300)-366];
% t_g.day_doyt_fit(isnan(t_vidtddt_fit))=[];
% t_vidtddt_fit(isnan(t_vidtddt_fit))=[];
% daytrend.p_var_doy=polyfit(t_g.day_doyt_fit,t_vidtddt_fit,20);
% daytrend.f_std_doy= @(x) sqrt(polyval(daytrend.p_var_doy,x));

tmp = splitapply(@(x) std(x(:),'omitnan'),v4,g.day_doy);
tmp([1 end]) = mean(tmp,'omitnan');
daytrend.std_doy = smooth(tmp,21);

if plotit
    figure('position',[0 0 1000 400]); hold on
    h1=scatter(g.day_doy, abs(v4) ,'.k');
    h2=plot(1:366,splitapply(@(x) std(x(:),'omitnan'),v4,g.day_doy),'or');
    h3=plot(1:366,daytrend.std_doy(1:366),'-r','linewidth',2);
    xlabel('Day of the year'); ylabel('abs( Normalized density )'); legend([h1(1) h2(1) h3],'Daily average per radar','Daily average','polyfit')
    axis tight;
end

v5 = v4 ./ daytrend.std_doy(g.day_doy);

Step 6 spatio-temporal trend in the std.

dm=14;
daytrend.sf_m=1:dm:366;
daytrend_sf_std_R =nan(height(radar),numel(daytrend.sf_m));
daytrend_sf_std_LL=nan(size(g.LAT,1),size(g.LAT,2),numel(daytrend.sf_m));
for i_m=1:numel(daytrend.sf_m)
    idm = mod(g.day_doy-daytrend.sf_m(i_m),366-dm) <= dm & mod(g.day_doy-daytrend.sf_m(i_m),366-dm) <= dm;
    tmp = std(v5(idm,:),'omitnan')';
    w = sum(~isnan(v5(idm,:)))';
    if sum(~isnan(tmp))<=5
        daytrend.sf_std{i_m} =[];
        daytrend_sf_std_LL(:,:,i_m)=1;
        daytrend_sf_std_R(:,i_m) = tmp;
    else
        daytrend.sf_std{i_m} = fit([radar.lon(~isnan(tmp)),radar.lat(~isnan(tmp))],tmp(~isnan(tmp)), 'lowess', 'weights',w(~isnan(tmp))); % cubicinterp  smoothingspline lowess
        daytrend_sf_std_LL(:,:,i_m) = reshape(daytrend.sf_std{i_m}([g.LON(:) g.LAT(:)]),size(g.LAT));
        daytrend_sf_std_R(:,i_m) = daytrend.sf_std{i_m}([radar.lon(:) radar.lat(:)]);
    end
end

if plotit
    figure('position',[0 0 675 675]);
    tiledlayout('flow','TileSpacing','tight','Padding','tight')
    for i_m=1:numel(daytrend.sf_m)
        nexttile; hold on;
        imagesc(g.lon,g.lat,daytrend_sf_std_LL(:,:,i_m),'alphadata',~g.mask_water)
        borders('states','k');
        idm = mod(g.day_doy-daytrend.sf_m(i_m),366-dm) <= dm & mod(g.day_doy-daytrend.sf_m(i_m),366-dm) <= dm;
        tmp = std(v5(idm,:),'omitnan')';
        w = sum(~isnan(v5(idm,:)))';
        scatter(radar.lon(~isnan(tmp)),radar.lat(~isnan(tmp)),w(~isnan(tmp))/6,tmp(~isnan(tmp)),'o','filled','MarkerEdgeColor','k')
        axis equal; axis([-125 -68 23 50]); xticklabels(''); yticklabels(''); caxis([0.5 1.5]);
        title(datestr(g.day(daytrend.sf_m(i_m)),'dd-mmm'))
    end
end

daytrend_sf_std_Rfull = interp1((daytrend.sf_m(1)-5*dm):dm:(daytrend.sf_m(end)+5*dm),daytrend_sf_std_R(:,[(end-4):end 1:end 1:5])',1:366,'spline');

% remove spatial pattern
v6 = v5 ./ daytrend_sf_std_Rfull(g.day_doy,:);

if plotit
    % Check residual per month
    figure('position',[0 0 675 675]);
    tiledlayout('flow','TileSpacing','tight','Padding','tight')
    for i_m=1:numel(daytrend.sf_m)
        nexttile; hold on;
        borders('states','k');
        idm = mod(g.day_doy-daytrend.sf_m(i_m),366-dm) <= dm & mod(g.day_doy-daytrend.sf_m(i_m),366-dm) <= dm;
        tmp = std(v6(idm,:),'omitnan')';
        scatter(radar.lon(~isnan(tmp)),radar.lat(~isnan(tmp)),100,tmp(~isnan(tmp)),'o','filled','MarkerEdgeColor','k')
        axis equal; axis([-125 -68 23 50]); xticklabels(''); yticklabels(''); caxis([0 2]);
        title(datestr(g.day(daytrend.sf_m(i_m)),'dd-mmm'))
    end
end

Save

vidTSddt=v6;

---------- PART 3

Covariance of daily average

Visualize some days

% i_s=365*20+round(linspace(30,350,5));
% i_l=5;
% figure; tiledlayout('flow','TileSpacing','tight','Padding','tight')
% for i_ss=1:numel(i_s)
%     for i=i_s(i_ss)+(1:i_l)
%         nexttile;
%         borders('states','k');
%         scatter(radar.lon,radar.lat,100,vidTSddt(i,:),'filled')
%         axis equal; axis([-125 -68 23 50]); xticklabels(''); yticklabels('')
%         title(datestr(g.day(i)))
%     end
% end

Explore spatio-temporal variation in the covariance function

if false && plotit
    lag_max=5;
    autocorrEmp=nan(lag_max+1,height(radar),12);
    for i_r=1:height(radar)
        for i_m=1:12
            if sum(~isnan(vidTSddt(month(g.day)==i_m,i_r)))>50
                autocorrEmp(:,i_r,i_m) = autocorr(vidTSddt(month(g.day)==i_m,i_r),'NumLags',lag_max); %
            end
        end
    end

    figure('position',[0 0 1200 675]);
    ha = tight_subplot(4,3,[.05 .03],[.03 .03],[.03 .01]);
    for i_m=1:12
        axes(ha(i_m)); plot(autocorrEmp(:,:,i_m)); axis tight; ylim([-.2 1])
        if i_m==10, ylabel('auto-correlation'); xlabel('lag [days]'); end
        title(datestr(datetime(0,i_m+1,0),'mmm'))
    end

    figure('position',[0 0 1200 675]);
    ha = tight_subplot(4,3,[.03 .01],[.01 .03],.01);
    i=2;
    for i_m=1:12
        axes(ha(i_m)); hold on;
        borders('states','k');
        scatter(radar.lon,radar.lat,100,autocorrEmp(i,:,i_m),'o','filled')
        axis equal; axis([-125 -68 23 50]);
        if i_m==1, title(['Auto-correlation lag ' num2str(i)]); end
        title(datestr(datetime(0,i_m+1,0),'mmm')); caxis([0 1])
    end
end

Explore distance to radar and radar to radar distance.

Dtime=squareform(pdist(datenum(g.day)));
Ddist=squareform(pdist([radar.lat radar.lon],@lldistkm));

distGridRadar = nan(size(g.LAT));
distGridRadar(~g.mask_water) = min(pdist2([g.LAT(~g.mask_water) g.LON(~g.mask_water)],[radar.lat radar.lon],@lldistkm),[],2);
NbGridRadar = nan(size(g.LAT));
NbGridRadar(~g.mask_water) = sum(pdist2([g.LAT(~g.mask_water) g.LON(~g.mask_water)],[radar.lat radar.lon],@lldistkm)<1000,2);

dcov.d=[0 1 150 220 300 400 500 1500];

if plotit
    figure('position',[0 0 675 675]);
    subplot(2,1,1); title('Distance to closest radar (km)')
    imagesc(g.lon,g.lat,distGridRadar,'alphadata',~g.mask_water)
    borders('states','w');
    scatter(radar.lon,radar.lat,50,'ok','filled')
    axis equal; axis([-125 -68 23 50]); set(gca,'ydir','normal')
    c=colorbar; caxis([0 300]); title('distance to closest radar');
    % subplot(2,1,2); histogram(distGridRadar); axis tight; xlabel('distance [km]'); title('Distribution to the closest radar')
    subplot(2,1,2); title('Number of radar within 1000km')
    imagesc(g.lon,g.lat,NbGridRadar,'alphadata',~g.mask_water)
    borders('states','w'); title('Number of radar within 1000km');
    scatter(radar.lon,radar.lat,50,'ok','filled')
    axis equal; axis([-125 -68 23 50]); set(gca,'ydir','normal')
    colorbar;
end

% Set empirical distance threshold for fitting the covariance function.
if plotit
    tmp = triu(Ddist);
    tmp(tmp==0)=nan;
    figure('position',[0 0 1200 675]); tmp_h=histogram(tmp,dcov.d); % set(gca,'yscale','log');
    xticks(tmp_h.BinEdges); yticks(tmp_h.Values);
    xlabel('Pair-wise Distance (km)'); ylabel('Number of pairs (log-scale)');
end

Fit covariance function

% Set empirical duration threadhosld
dcov.t=[0 1 6 15];

[dcov.D,dcov.T]=meshgrid(dcov.d(1:end-1)+diff(dcov.d)/2,dcov.t(1:end-1)+diff(dcov.t)/2);

% Make group per time of dm days
dm=14;
dcov.m=1:dm:366;

% filter the value on which to build the covariance matrix
vidtddtvCov = vidTSddt;
vidtddtvCov(g.day<datetime('2012-01-01'),:)=nan;

% Compute empricial coavariance on a grid
dcov.D_emp = nan(size(dcov.D,1),size(dcov.D,1),numel(dcov.m));
dcov.T_emp = dcov.D_emp;
dcov.emp_grid=dcov.D_emp;
dcov.n=dcov.D_emp;

for i_d=1:numel(dcov.d)-1
    idd = Ddist>=dcov.d(i_d) & Ddist<dcov.d(i_d+1);
    [di,dj]=ind2sub(size(idd),find(idd));
    for i_t=1:numel(dcov.t)-1
        id_nnt = Dtime>=dcov.t(i_t) & Dtime<dcov.t(i_t+1);
        [ti,tj]=ind2sub(size(id_nnt),find(id_nnt));

        for i_m=1:numel(dcov.m)
            idm = mod(g.day_doy(ti)-dcov.m(i_m),366-dm) <= dm & mod(g.day_doy(tj)-dcov.m(i_m),366-dm) <= dm;
            % idm = month(g.day(tj))==i_m;
            tmp1=vidtddtvCov(ti(idm),di);
            tmp2=vidtddtvCov(tj(idm),dj);
            tmp3=~isnan(tmp1)&~isnan(tmp2);

            dcov.n(i_t,i_d,i_m) = sum(tmp3(:));
            dcov.D_emp(i_t,i_d,i_m) = nanmean(Ddist(idd));
            dcov.T_emp(i_t,i_d,i_m) = nanmean(Dtime(id_nnt));
            dcov.emp_grid(i_t,i_d,i_m) = mean(tmp1(tmp3) .* tmp2(tmp3));

            % Note that this line below is wrong because it removes the
            % mean before computing the variance part of the covariance.
            % Because we remove the mean in tmp1 and tmp2, the
            % simple multiplication from above is correct
            % tmp = cov(tmp1(tmp3) , tmp2(tmp3));
            % dcov.emp_grid(i_t,i_d,i_m) = tmp(2,1); % off diagonal element

            % figure; plot(tmp1(tmp3),tmp2(tmp3),'.k')
        end
    end
end

if plotit
    figure('position',[0 0 1000 400]); tiledlayout('flow','TileSpacing','tight','Padding','tight');
    for i_m=1:numel(dcov.m)
        nexttile;
        %surf(dcov.D_emp(:,:,i_m),dcov.T_emp(:,:,i_m),dcov.emp_grid(:,:,i_m));
        scatter3(reshape(dcov.D_emp(:,:,i_m),1,[]),reshape(dcov.T_emp(:,:,i_m),1,[]),reshape(dcov.emp_grid(:,:,i_m),1,[]),[],reshape(dcov.emp_grid(:,:,i_m),1,[]),'filled','MarkerEdgeColor','k');
        % zlim([0 1])
        title(datestr(datetime(1,1,dcov.m(i_m)),'dd-mmm'));
    end
    xlabel('Distance [km]'); ylabel('Time [days]');
end
% Gneiting = @(dist,time,range_dist,range_time,delta,gamma,beta) 1./( (time./range_time).^(2.*delta) +1 ) .* exp(-(dist./range_dist).^(2.*gamma)./((time./range_time).^(2.*delta) +1).^(beta.*gamma) );
dcov.Gneiting_time = @(time,range_time,delta) 1./( (time./range_time).^(2.*delta) +1 );
dcov.Gneiting_dist = @(dist,range_dist,gamma) exp(-(dist./range_dist).^(2.*gamma) );
dcov.Gneiting_fx = @(D,T,parm) parm(1)*(D==0 & T==0) + parm(2)*(D==0) + parm(3).*dcov.Gneiting_dist(D,parm(4),parm(7)).*dcov.Gneiting_time(T,parm(5),parm(6));

parm0 =[.05 0 .2 500 5 .2 .2];
parm_min=[0 0 0 0.0001 0 .3 .5]';
dcov.parm=nan(numel(parm0),numel(dcov.m));

for i_m=1:numel(dcov.m)
    if sum(dcov.n(:,:,i_m),'all')>100
        max_cov = dcov.emp_grid(1,1,i_m); % do not use the covariance here!! it would be wrong. see comment in computation of emp_grid
        parm_max=[0 0 max_cov 5000 10 1 1]';
        A = [1 1 0 0 0 0 0];
        b = 0.9*(max_cov-max(dcov.emp_grid(1,2,i_m),dcov.emp_grid(2,1,i_m)));
        Aeq=[1 1 1 0 0 0 0];
        beq=max_cov;
        err1 = @(parm) dcov.Gneiting_fx(dcov.D_emp(:,:,i_m),dcov.T_emp(:,:,i_m),parm) - dcov.emp_grid(:,:,i_m);
        err2 = @(parm) sum( 1000*max(dcov.emp_grid(:,:,i_m),0.01).*( err1(parm).^4 ) ,'all','omitnan');
        err3 = @(parm) err2(parm);% * (1 + sum(parm(1:2)));
        dcov.parm(:,i_m) = fmincon(err3, parm0, A, b, Aeq, beq, parm_min, parm_max, [], optimoptions('fmincon','Display','off'));
        parm0 = dcov.parm(:,i_m);
    end
end

% Display parameters of covariance
fprintf(['nugget(0,0)\t nugget(0,:)\t var\t range distance[km]\t range time[day]\t shape distance (delta)\t shape time (gamma)\t separability (beta)\n%.3f\t\t %.3f\t\t %.3f\t %.3f\t\t %.3f\t\t\t %.3f\t\t\t %.3f\t\t\t %.3f\n%.3f\t\t %.3f\t\t %.3f\t %.3f\t\t %.3f\t\t\t %.3f\t\t\t %.3f\t\t\t %.3f\n%.3f\t\t %.3f\t\t %.3f\t %.3f\t\t %.3f\t\t\t %.3f\t\t\t %.3f\t\t\t %.3f\n%.3f\t\t %.3f\t\t %.3f\t %.3f\t\t %.3f\t\t\t %.3f\t\t\t %.3f\t\t\t %.3f'],dcov.parm)


% Interpolate parameter

dcov_m = dcov.m; dcov_parm = dcov.parm;
dcov.f_parm = @(x) [interp1(dcov_m, dcov_parm(1,:), x) ;...
    interp1(dcov_m, dcov_parm(2,:), x) ;...
    interp1(dcov_m, dcov_parm(3,:), x) ;...
    interp1(dcov_m, dcov_parm(4,:), x) ;...
    interp1(dcov_m, dcov_parm(5,:), x) ;...
    interp1(dcov_m, dcov_parm(6,:), x) ;...
    interp1(dcov_m, dcov_parm(7,:), x) ];

% Illustration of the fitted covariance function
[tmpD,tmpT] = meshgrid(dcov.d(1):1:dcov.d(end),dcov.t(1):0.1:dcov.t(end));

if plotit
    figure('position',[0 0 1600 900]);
    tiledlayout('flow','TileSpacing','tight','Padding','tight')
    for i_m=1:numel(dcov.m)
        nexttile; hold on; title(datestr(datetime(1,1,dcov.m(i_m)),'dd-mmm'));
        s=surf(tmpD,tmpT,dcov.Gneiting_fx(tmpD, tmpT,dcov.f_parm(dcov.m(i_m)))); s.EdgeColor='none';
        % surf(cov.D_emp(:,:,i_m),cov.T_emp(:,:,i_m),cov.emp_grid(:,:,i_m));
        scatter3(reshape(dcov.D_emp(:,:,i_m),1,[]),reshape(dcov.T_emp(:,:,i_m),1,[]),reshape(dcov.emp_grid(:,:,i_m),1,[]),[],reshape(dcov.emp_grid(:,:,i_m),1,[]),'filled','MarkerEdgeColor','k');
        %xlabel('Distance [km]'); ylabel('Time [days]');
        view(3);
        plot3([0 0],[0 0],[dcov.parm(3,i_m) sum(dcov.parm(2:3,i_m))],'r', 'linewidth',2)
        plot3([0 0],[0 0],[sum(dcov.parm(2:3,i_m)) sum(dcov.parm(1:3,i_m))],'g', 'linewidth',2)
    end


    tmp_parm = dcov.f_parm(1:365);
    col=colororder;
    figure('position',[0 0 1400 900]); tiledlayout(4,1,'TileSpacing','tight','Padding','tight')

    nexttile; bar(dcov.m,flipud(dcov.parm(1:3,:))','stack'); hold on;
    plot(tmp_parm(3,:),'color',col(1,:)); plot(sum(tmp_parm(2:3,:)),'color',col(2,:)); plot(sum(tmp_parm(1:3,:)),'color',col(3,:));
    ylabel('Nugget'); legend('variance','D=0','D=0,T=0'); grid on; axis tight; xticks(dcov.m); xticklabels('');
    nexttile; plot(dcov.m,dcov.parm(4,:),'o'); hold on; plot(tmp_parm(4,:))
    ylabel('Range distance (km)'); axis tight; grid on; xticks(dcov.m); xticklabels('');
    nexttile; plot(dcov.m,dcov.parm(5,:),'o');  hold on; plot(tmp_parm(5,:))
    ylabel('Range time (day)'); axis tight; grid on; xticks(dcov.m); xticklabels('');
    nexttile; plot(dcov.m,dcov.parm(6:7,:)','o');  hold on; plot(tmp_parm(6:7,:)')
    legend('shape distance','shape time'); grid on; axis tight;xticks(dcov.m); xticklabels('');
    xticklabels(datestr(datetime(1,1,dcov.m),'dd-mmm'))
end
nugget(0,0)	 nugget(0,:)	 var	 range distance[km]	 range time[day]	 shape distance (delta)	 shape time (gamma)	 separability (beta)
0.000		 0.000		 1.022	 116.287		 7.620			 0.300			 0.500			 0.000
0.000		 1.038		 104.350	 7.937		 0.300			 0.500			 0.000			 0.000
1.025		 123.482		 4.562	 0.300		 0.500			 0.000			 0.000			 1.065
213.299		 2.683		 0.300	 0.500		 0.000			 0.000			 1.029			 336.583nugget(0,0)	 nugget(0,:)	 var	 range distance[km]	 range time[day]	 shape distance (delta)	 shape time (gamma)	 separability (beta)
0.879		 0.300		 0.500	 0.000		 0.000			 1.072			 491.115			 0.921
0.300		 0.512		 0.000	 0.000		 1.003			 515.348			 0.327			 0.300
0.560		 0.000		 0.000	 1.071		 546.636			 0.261			 0.301			 0.552
0.000		 0.000		 1.232	 571.478		 0.441			 0.300			 0.503			 0.000nugget(0,0)	 nugget(0,:)	 var	 range distance[km]	 range time[day]	 shape distance (delta)	 shape time (gamma)	 separability (beta)
0.000		 1.271		 424.491	 0.583		 0.300			 0.500			 0.000			 0.000
1.141		 327.496		 1.586	 0.330		 0.500			 0.000			 0.000			 1.048
246.854		 3.816		 0.318	 0.500		 0.000			 0.000			 1.229			 246.864
4.720		 0.323		 0.548	 0.000		 0.000			 1.222			 246.066			 7.838nugget(0,0)	 nugget(0,:)	 var	 range distance[km]	 range time[day]	 shape distance (delta)	 shape time (gamma)	 separability (beta)
0.300		 0.500		 0.000	 0.000		 1.275			 235.725			 4.239			 0.300
0.500		 0.000		 0.000	 1.254		 269.805			 2.607			 0.300			 0.500
0.000		 0.000		 1.201	 347.587		 1.315			 0.300			 0.500			 0.000
0.000		 1.127		 408.341	 0.406		 0.300			 0.500			 0.000			 0.000nugget(0,0)	 nugget(0,:)	 var	 range distance[km]	 range time[day]	 shape distance (delta)	 shape time (gamma)	 separability (beta)
1.100		 488.045		 0.210	 0.301		 0.500			 0.000			 0.000			 1.041
510.230		 0.200		 0.344	 0.500		 0.000			 0.000			 1.080			 598.165
0.133		 0.349		 0.500	 0.000		 0.000			 1.090			 500.502			 0.222
0.300		 0.500		 0.000	 0.000		 1.088			 437.415			 0.767			 0.300nugget(0,0)	 nugget(0,:)	 var	 range distance[km]	 range time[day]	 shape distance (delta)	 shape time (gamma)	 separability (beta)
0.500		 0.000		 0.000	 1.111		 284.668			 2.147			 0.300			 0.500
0.000		 0.000		 1.046	 177.351		 5.199			 0.339			 0.538			 0.000
0.000		 1.020		 117.535	 7.357		 0.300			 0.500			 0.000			 0.000
1.043		 105.453		 8.848	 0.300		 0.500			 

save

save('data/density/inference-daily','dcov','vidTSddt','daytrend')

---------- PART 4

Intra nigh

load('data/density/inference-trans.mat','g','radar','vidTS_id')
load('data/density/inference-daily-intra.mat','vidTSi')

Covariance

Dtime=median(diff(datenum(g.time)));
Ddist=squareform(pdist([radar.lat radar.lon],@lldistkm));

%icov.d=[0 1 200 300 500 750];
icov.d=[0 1 200 300 500 1500];

icov.t=0:Dtime:(2.5)/24;
%icov.t=Dtime.*[0 1 5 10];


% figure; hold on; histogram(diff(NNT)); xline(icov.t)

[icov.D,icov.T]=meshgrid(icov.d(1:end-1)+diff(icov.d)/2,icov.t(1:end-1)+diff(icov.t)/2);

% Make group per time of dm days
dm=14;
icov.m=1:dm:366;

vidtsiCov = vidTSi;
vidtsiCov(~vidTS_id)=nan;

% Compute empricial coavariance on a grid
icov.D_emp = nan(size(icov.D,1),size(icov.D,1),numel(icov.m));
icov.T_emp = icov.D_emp;
icov.emp_grid=icov.D_emp;
icov.n=icov.D_emp;

tic
tis = find(mean(~isnan(vidTSi),2)>.5);
g_month = month(g.time);
for i_d=1:numel(icov.d)-1
    idd = Ddist>=icov.d(i_d) & Ddist<icov.d(i_d+1);
    [di,dj] = ind2sub(size(idd),find(idd));

    s=randsample(numel(di),min(numel(di),1000));
    di=di(s); dj=dj(s);

    for i_t=1:numel(icov.t)-1

        ti = find(tis(1:(end-i_t)));

        s=randsample(numel(ti),min(numel(ti),10000));
        ti=ti(s);

        tj = ti+i_t-1;

        for i_m=1:numel(icov.m)
            idm = mod(g.time_doy(ti)-icov.m(i_m),366-dm) <= dm;
            % idm = month(g.day(tj))==i_m;
            tmp1=vidtsiCov(ti(idm),di);
            tmp2=vidtsiCov(tj(idm),dj);
            tmp3=~isnan(tmp1)&~isnan(tmp2);

            icov.n(i_t,i_d,i_m) = nansum(tmp3(:));
            icov.D_emp(i_t,i_d,i_m) = mean(Ddist(idd),'omitnan');
            icov.T_emp(i_t,i_d,i_m) = (i_t-1)*Dtime;
            icov.emp_grid(i_t,i_d,i_m) = mean(tmp1(tmp3) .* tmp2(tmp3));
        end
    end
    i_d
end
toc

if plotit
    figure('position',[0 0 1000 400]);
    ha = tight_subplot(6,5,[.03 .01],[.01 .06],.01);
    for i_m=1:numel(icov.m)
        axes(ha(i_m));
        surf(icov.D_emp(:,:,i_m),icov.T_emp(:,:,i_m),icov.emp_grid(:,:,i_m));zlim([-.2 1])
        title(datestr(datetime(1,1,icov.m(i_m)),'dd-mmm'));
    end
    xlabel('Distance [km]'); ylabel('Time [days]');
end

icov.Gneiting_time = @(time,range_time,delta) 1./( (time./range_time).^(2.*delta) +1 );
icov.Gneiting_dist = @(dist,range_dist,gamma) exp(-(dist./range_dist).^(2.*gamma) );
icov.Gneiting_fx = @(D,T,parm) parm(1)*(D==0 & T==0) + parm(2).*icov.Gneiting_dist(D,parm(3),parm(6)).*icov.Gneiting_time(T,parm(4),parm(5));
% icov.Gneiting_fxN = @(D,T,parm) parm(3).*icov.Gneiting_dist(D,parm(4),parm(7)).*icov.Gneiting_time(T,parm(5),parm(6));
i_d =

     1


i_d =

     2


i_d =

     3


i_d =

     4


i_d =

     5

Elapsed time is 4.630956 seconds.
parm0 =[.3 6 90 .03 .4 .3];
parm_min=[0 0 100 .02 0 0.2]';
icov.parm=nan(numel(parm0),numel(icov.m));

for i_m=1:numel(icov.m)
    if icov.n(1,1,i_m)>0
        max_cov = icov.emp_grid(1,1,i_m);
        parm_max=[0 max_cov 5000 1 1 1]';
        A = [1 0 0 0 0 0];
        b = 0.1*(max_cov-max(icov.emp_grid(1,2,i_m),icov.emp_grid(2,1,i_m)));
        Aeq=[1 1 0 0 0 0];
        beq=max_cov;
        err1 = @(parm) icov.Gneiting_fx(icov.D_emp(:,:,i_m),icov.T_emp(:,:,i_m),parm) - icov.emp_grid(:,:,i_m);
        err2 = @(parm) sum( 1000*max(icov.emp_grid(:,:,i_m),0.01).*( err1(parm).^4 ) ,'all','omitnan');
        icov.parm(:,i_m) = fmincon(err2, parm0, A, b, Aeq, beq, parm_min, parm_max, [], optimoptions('fmincon','Display','off'));
        parm0 = icov.parm(:,i_m);
    end
end

% Display parameters of covariance
% fprintf(['nugget(0,0)\t nugget(0,:)\t var\t range distance[km]\t range time[day]\t shape distance (delta)\t shape time (gamma)\t separability (beta)\n%.3f\t\t %.3f\t\t %.3f\t %.3f\t\t %.3f\t\t\t %.3f\t\t\t %.3f\t\t\t %.3f\n%.3f\t\t %.3f\t\t %.3f\t %.3f\t\t %.3f\t\t\t %.3f\t\t\t %.3f\t\t\t %.3f\n%.3f\t\t %.3f\t\t %.3f\t %.3f\t\t %.3f\t\t\t %.3f\t\t\t %.3f\t\t\t %.3f\n%.3f\t\t %.3f\t\t %.3f\t %.3f\t\t %.3f\t\t\t %.3f\t\t\t %.3f\t\t\t %.3f'],dcov.parm)


% Interpolate parameter

icov_m = icov.m; icov_parm = icov.parm;
icov.f_parm = @(x) [interp1(icov_m, icov_parm(1,:), x, 'pchip') ;...
    interp1(icov_m, icov_parm(2,:), x, 'pchip') ;...
    interp1(icov_m, icov_parm(3,:), x, 'pchip') ;...
    interp1(icov_m, icov_parm(4,:), x, 'pchip') ;...
    interp1(icov_m, icov_parm(5,:), x, 'pchip') ;...
    interp1(icov_m, icov_parm(6,:), x, 'pchip')];

% Illustration of the fitted covariance function
[tmpD,tmpT] = meshgrid(icov.d(1):1:icov.d(end),icov.t(1):0.01:icov.t(end));

if plotit
    figure('position',[0 0 1600 900]);
    tiledlayout('flow','TileSpacing','tight','Padding','tight')
    for i_m=1:numel(icov.m)
        nexttile; hold on; title(datestr(datetime(1,1,icov.m(i_m)),'dd-mmm'));
        s=surf(tmpD,tmpT,icov.Gneiting_fx(tmpD, tmpT,icov.f_parm(icov.m(i_m)))); s.EdgeColor='none';
        % surf(cov.D_emp(:,:,i_m),cov.T_emp(:,:,i_m),cov.emp_grid(:,:,i_m));
        scatter3(reshape(icov.D_emp(:,:,i_m),1,[]),reshape(icov.T_emp(:,:,i_m),1,[]),reshape(icov.emp_grid(:,:,i_m),1,[]),[],reshape(icov.emp_grid(:,:,i_m),1,[]),'filled','MarkerEdgeColor','k');
        %xlabel('Distance [km]'); ylabel('Time [days]');
        view(3);
        plot3([0 0],[0 0],[sum(icov.parm(2,i_m)) sum(icov.parm(1:2,i_m))],'g', 'linewidth',2)
    end


    tmp_parm = icov.f_parm(1:365);
    col=colororder;
    figure('position',[0 0 1400 900]);
    ha = tight_subplot(4,1,.01,[.05 .01],[.03 .01]);
    axes(ha(1)); bar(icov.m,flipud(icov.parm(1:2,:))','stack'); hold on;
    plot(tmp_parm(2,:),'color',col(1,:)); plot(sum(tmp_parm(1:2,:)),'color',col(2,:));
    ylabel('Nugget'); legend('variance','D=0'); grid on; axis tight; xticks(icov.m); xticklabels('');
    axes(ha(2)); plot(icov.m,icov.parm(3,:),'o'); hold on; plot(tmp_parm(3,:))
    ylabel('Range distance (km)'); axis tight; grid on; xticks(icov.m); xticklabels('');
    axes(ha(3)); plot(icov.m,icov.parm(4,:),'o');  hold on; plot(tmp_parm(4,:))
    ylabel('Range time (day)'); axis tight; grid on; xticks(icov.m); xticklabels('');
    axes(ha(4)); plot(icov.m,icov.parm(5:6,:)','o');  hold on; plot(tmp_parm(5:6,:)')
    legend('shape distance','shape time'); grid on; axis tight;xticks(icov.m); xticklabels('');
    xticklabels(datestr(datetime(1,1,icov.m),'dd-mmm'))

end

save

save('data/density/inference-intra','icov')